设为首页
加入收藏
联系我们
网站首页
公司概况
新闻中心
运营管理
党风廉政
企业文化
安全生产
招标投标
信息发布
公司简介
领导致辞
管理团队
组织机构
部门职责
企业荣誉
重点项目
企业要闻
视频宣传
工作动态
图片新闻
主题教育
会展动态
体育文化
物业服务
酒店管理
公共服务
资产管理
文旅研学
百姓平台
党团建设
纪检监督
投诉举报
脱贫攻坚
党章党规
企业标识
普法宣传
企业文化
工作简报
健康科普
媒体聚焦
安全生产
学习园地
招标公告
答疑变更
中标候选人公告
中标结果公告
通知公告
人才招聘
信息披露
招标投标 /
About
招标公告
答疑变更
中标候选人公告
中标结果公告
服务热线:
0551-63529118
中标候选人公告
您的位置:
首页
/ 招标投标
/ 中标候选人公告
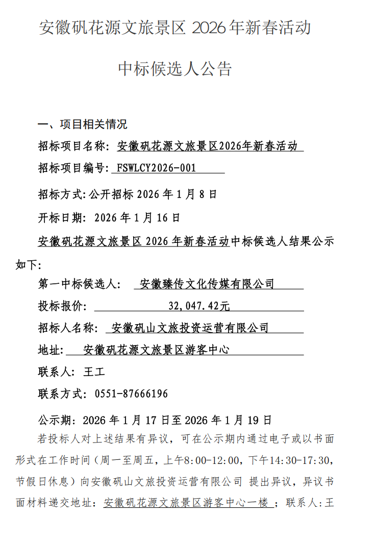
安徽矾花源文旅景区2026年新春活动中标候选人公告
时间:2026-01-17 14:34:51 合肥文旅博览集团 浏览:1336
友情链接
中国.合肥
|
合肥市国资委
|
合肥政文国际会展管理有限公司
|
合肥市外滩物业管理有限公司
|
合肥体育中心
|
更多>>
Copyright © 合肥文旅博览集团有限公司 All Rights Reserved
皖ICP备15011909号-1
地址:合肥市习友路西段投资大厦 电话:0551-63539011 传真:63530528 Email: zwzcgl@126.com
技术支持:
上城网络